【投資家短評】
央行明定豪宅限貸令,但政大教授張金鶚卻認為,央行的手段還是太過溫和,限貸令可以說是不痛不癢,宣示效果大於實質意義,他擔心如此一來,會讓國內資產過度膨脹的期間拖的更久。
【延伸閱讀】
2012-05-25 | |
2012-05-10 | |
2012-05-04 | |
2012-04-19 | |
2012-03-20 | |
2011-08-03 | |
2011-07-07 | |
2011-05-24 | |
2011-05-09 | |
2011-05-05 | |
2011-04-06 | |
2011-03-25 | |
2011-03-23 | |
2011-02-25 | |
2010-12-24 | |
2010-10-11 |
【今日最大誌】
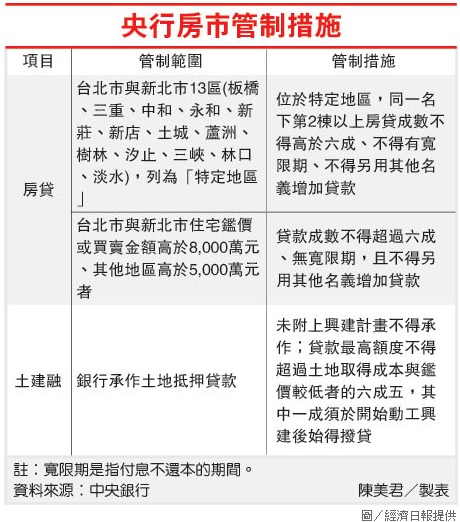
中央銀行昨(21)日理監事會議決議,即日起將豪宅貸款納入房市管制範圍,凡台北市與新北市住宅鑑價或買賣金額高於8,000萬元、其他地區高於5,000萬元的高價住宅,貸款成數皆不得高於六成、不適用寬限期。央行正式向豪宅投機客宣戰。
這是自99年6月以來,央行總裁彭淮南第3度對房市祭出選擇性信用管制措施,這一次主要瞄準豪宅投機客。
央行理監事會同時決議,考量全球經濟降溫、出口連續3個月負成長,加上通膨壓力減輕等因素,重貼現率、擔保放款融通及短期融通利率,分別維持年息1.875%、2.25%及4.125%不變。這是去年第3季以來,央行連續4次利率按兵不動。
對於貨幣政策是否定調為寬鬆基調,央行總裁彭淮南不願正面回應,只表示「維持目前情況」、「利率不變」,央行會提供經濟活動所需流動性,讓經濟正常運作。
央行昨天理監事會議的火力集中在打炒房上。彭淮南指出,央行調查,豪宅貸款最高成數高達八成至九成七,與一般住宅的七成一相比「高得很離譜」,且貸款利率最低僅1.84%,與一般戶房貸利率1.91%更低,明顯違反風險控管原則。
彭淮南說,國銀希望央行能制定一致性規範,央行決定將豪宅列入管制,供金融機構遵循。他表示,央行打炒房是為了維護金融穩定,一旦房價暴跌,將影響對不動產高度曝險的銀行業,並對實體經濟活動帶來嚴重衝擊。
台北市與新北市的豪宅定義為總價8,000萬元以上,央行主要是參考台北市「豪宅稅」的課徵基準,台北市「豪宅稅」的課徵範圍就是針對總價為8,000萬元以上的房產。至於其他區域的豪宅門檻,是公股銀行討論後的共識,雙北地區以外的豪宅,認定基準以5,000萬元為門檻。
【2012/06/22 經濟日報】
財報魔法師
孫慶龍
-
演講或合作事宜
daniel@sie.com.tw -
飆股基因Line
@smartapp -
投資家日報Line
@smart888


